OA系統
40088002992022-01-05
今年的冬天
冷的有點突然
全國各地都冷的瑟瑟發抖
連華南地區也無法幸免。
幸好在這么寒冷的日子里
回到家中
還能享受到志高空氣能帶來的溫暖
在這里小編精心整理了一份
冬季空氣能“結霜問題”的解決方案
一起來看一下吧

每到采暖季,空氣源熱泵最大的考驗就是除霜能力,一旦不能及時化霜,輕則采暖效果受影響,重則系統不能工作。但是,結霜是空氣源熱泵主機工作過程中的正常現象,能否及時化霜才是關鍵。如果主機不能及時化霜,我們如何快速找到原因并解決問題?
防止機器結冰
空氣能熱泵防凍保護的關鍵在于防止主機系統里的水結冰膨脹,從而損壞系統。
為了讓您更好地使用熱泵采暖系統,避免出現機組故障,請務必按照空氣能采暖使用手冊或說明書操作使用熱泵機組。同時做好冬季防凍工作,確保熱泵采暖系統設備安全、正常使用。避免拉閘斷電、缺水,操作或使用不當等造成空氣能采暖系統凍壞,造成不必要的損失。
為何會結霜
空氣能熱泵之所以能夠從空氣中吸熱,是因為冷媒的蒸發溫度低很多,冷媒經過蒸發器時,會吸收空氣中的熱量。而當蒸發器溫度低于空氣的露點溫度時,蒸發器表面就會凝水,如果環境溫度也接近或者低于0℃,就很容易在蒸發器表面結成霜。當然,結霜跟濕度也有很大關系,同樣的環境溫度下,濕度越大,結霜的可能性也越大。
為何會結霜
化霜不及時會有什么影響
結霜后空氣能熱泵采暖機組如果化霜不及時,會導致結霜越來越厚,輕則制熱效果下降,重則機組直接停機。
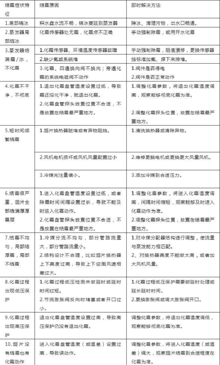
結霜的常見問題及解決辦法

智能除霜專利技術
志高空氣能熱泵采用智能除霜專利技術(2017107099030),通過微電腦控制閥體開度和除霜切入,除霜效果顯著,能耗低,強力制熱和快速化霜的空氣能熱泵系統。控制系統實時監測室外環境溫度和熱交換器翅片溫度變化,判定是否需要進入除霜模式,當實時監測的翅片溫度達到預定值時,主機系統自動進入或退出除霜模式,避免無霜除霜或化霜不盡,提高除霜效率從而提高制熱能力。
探索更多的精彩視頻
查找可靠的購買渠道
志高空氣能很高興為您服務
24小時專員為你解決問題
期待與您成為合作伙伴
廣東高而美制冷設備有限公司 粵ICP備19056255號